▍賽力斯預計上半年凈利27億元到32億元,預增66%-97%
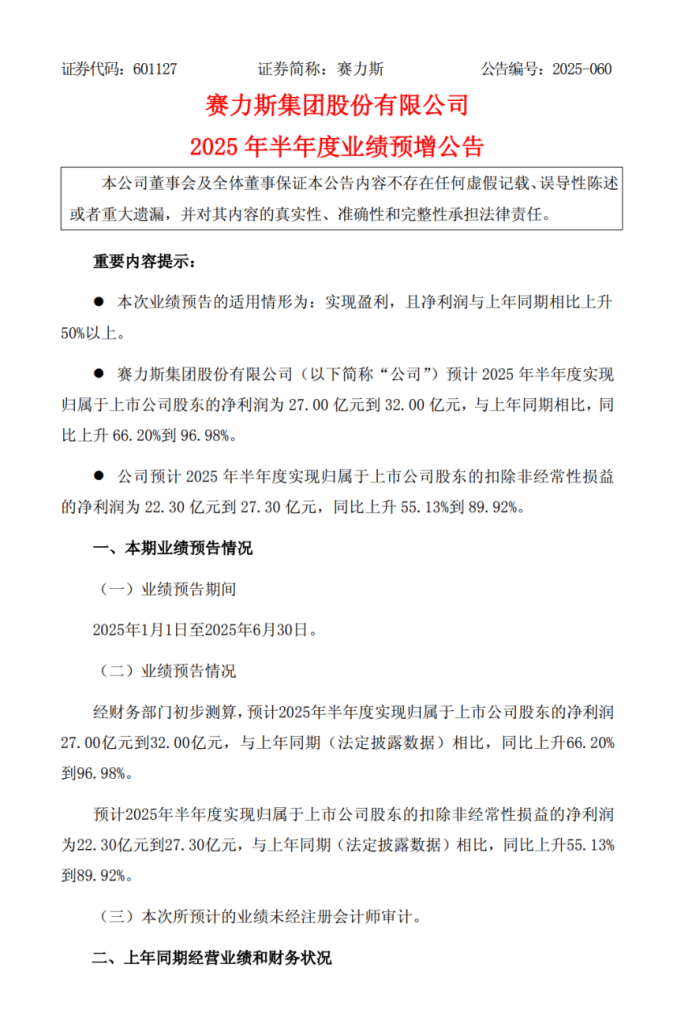
7月10日第一電動消息,賽力斯發布公告,預計2025年上半年歸屬于上市公司股東的凈利潤為27億元到32億元,同比增長66.20%到96.98%;扣非凈利潤為22.30億元到27.30億元,同比增長55.13%到89.92%。賽力斯表示,公司堅持軟件定義汽車的技術路線和用戶定義汽車的市場路線,隨著新產品上市,二季度銷量較一季度有較大幅度增長,盈利能力增強,經營質量持續提升。

賽力斯6月新能源汽車銷量為46086輛,同比增長4.44%;1-6月累計銷量為17.21萬輛,同比下降14.35%。其中,賽力斯汽車6月銷量43451輛,同比增長4.81%;1-6月累計銷量為15.22萬輛,同比下降16.63%。2025年1-6月問界M9累計銷量62492輛,累計同比增長6.28%。
▍廣汽華為合作的華望被爆已規劃兩款新車,含華量接近鴻蒙智行“五界”,預計明年發布
7月10日,據晚點LatePost爆料,廣汽集團與華為合作打造的華望汽車規劃了兩款車型,包括一款轎車和一款SUV,動力形式涵蓋純電與增程,預計將于明年面世。這兩款新車的風格接近目前市場上熱度較高的品牌,但定位可能更為高端,主要面向30萬級市場。

在華望項目中,華為車BU團隊參與了整車定義、產品設計、研發及營銷,被看作是類似的HI PLUS模式,其“含華量”接近鴻蒙智行“五界”。廣汽在華望項目上給予華為較大話語權,內部以尊重華為意見為工作原則。華望兩款新車的內外飾、三電、智能化與底盤等都將帶有華為的“影子”。廣汽集團董事長馮興亞在今年3月的投資者業績說明會上表示,華望汽車主要面向30萬級高端客戶,詳細的產品定義和定位主要由華為主導,廣汽支持并保持華望團隊的決策權限。
▍小鵬AI天璣系統7月OTA已開啟全量推送:人機共駕、自定義泊車等功能上線
7月10日第一電動消息,小鵬汽車宣布其AI天璣系統7月OTA已開啟全量推送,帶來多項新功能。此次更新支持人機共駕、自定義泊車等技術,旨在提升駕駛體驗和安全性。

新增功能中,人機共駕模式允許在NGP狀態下,時速60km/h以下時,通過控制方向盤或踩加速踏板進入共駕模式,停止控車后自動恢復NGP狀態。自定義泊車功能則允許在無劃線車位環境中,手動生成停車位框,AI自動校準匹配最佳位置,并完成輔助泊入。此外,AEB性能提升、AI小P深度思考、UWB智能車鑰匙、寵物模式、遠程空調運行定時以及行業首創的充電到站智能推薦等功能,均在此次更新中得到實現。小鵬汽車此次OTA更新還包括充電口蓋智能開啟功能,在小鵬智慧超充站,用戶按下充電槍開關后,車輛充電口蓋將自動開啟,簡化了充電流程。
▌國內
▍小米汽車上市15個月累計交付破30萬
第一電動7月10日消息,小米汽車宣布其交付量已超過30萬臺,上市僅15個月。自2024年4月3日首批交付以來,小米汽車僅用七個半月時間便在同年11月18日達成首個10萬輛交付里程碑。進入2025年,小米汽車增長勢頭強勁,1月交付量超2萬臺,3月攀升至2.9萬臺,4月達2.8萬臺。5月22日,雷軍透露小米SU7系列累計交付量已突破25.8萬臺。最近一個半月內,小米汽車又完成了約4.2萬臺的交付,平均單月交付量接近3萬臺。

▍蔚來中國兩家全資子公司增資
鞭牛士7月10日消息,天眼查App顯示,近日,蔚來汽車銷售服務有限公司、蔚來汽車科技(安徽)有限公司發生工商變更,前者注冊資本由110億人民幣增至230億人民幣,后者注冊資本由180億人民幣增至260億人民幣。蔚來汽車銷售服務有限公司、蔚來汽車科技(安徽)有限公司分別成立于2017年3月、2020年8月,法定代表人均為秦力洪,經營范圍包括技術服務、技術開發、技術咨詢等,均由蔚來控股有限公司全資持股。
▍專家預測中國新能源汽車滲透率2025年預計達50%,2035年或超85%
IT之家7月10日消息,在2025貝殼財經年會上,中國汽車工程研究院股份有限公司政研咨詢中心副總工程師朱云堯預測,中國新能源汽車滲透率將在2025年達到50%,2030年達到70%-75%,2035年達到85%-90%。根據乘聯分會數據,2025年6月新能源車在國內總體乘用車的零售滲透率已達53.3%,較去年同期提升4.8個百分點。
在6月國內零售中,自主品牌新能源車滲透率高達75.4%,豪華車為30.3%,而主流合資品牌僅有5.3%。從月度新能源車國內零售份額看,自主品牌新能源車零售份額為71%,同比下降0.2個百分點;主流合資品牌新能源車份額為3.1%,同比下降1個百分點;新勢力份額為19.5%,小鵬汽車、零跑汽車、小米汽車等品牌拉動新勢力份額同比增長0.2個百分點;特斯拉份額為5.5%,同比下降1.4個百分點。
▌國際
▍馬斯克:特斯拉Robotaxi服務將在1~2個月內擴展到舊金山灣區,Grok 4 AI模型最晚下周登陸特斯拉
第一電動7月10日消息,特斯拉CEO埃隆·馬斯克宣布,公司計劃在未來一兩個月內將無人駕駛出租車服務擴展至舊金山灣區。馬斯克表示,在獲得必要的監管批準后,無人駕駛的Model Y車型將在灣區上路。特斯拉在奧斯汀的特定區域內已向有限用戶開放無人駕駛出租車服務,并配備安全監督員,本周末將進一步擴大服務區域。

同時,馬斯克在社交平臺宣布,Grok AI助手將很快登陸特斯拉汽車,預計最晚下周上線。在直播中,馬斯克與xAI團隊成員介紹了Grok 4在語音功能和性能方面的多項升級,定位為可與OpenAI和谷歌旗下頂級大模型競爭的產品。特斯拉今年早些時候披露,通過與xAI的商業、咨詢與支持協議獲得1.983億美元收入,主要來自向xAI銷售Megapack儲能系統。特斯拉宣布推出的Grok 4模型,聲稱是全球最強AI模型,在處理學術問題上的表現已達到博士級別。Grok 4具備深度推理能力,經過xAI的Colossus超級計算機訓練,提供更強的邏輯推理和文本生成能力。此外,Grok 4還具備自然的人類語音特征、實時網絡訪問能力,以及理解互聯網文化的智能,包括對梗、俚語和幽默的高精度識別。
▍寶馬集團二季度全球銷量同比微增,歐洲增長難掩中國市場下滑
IT之家7月10日消息,寶馬集團發布2025年第二季度全球銷量數據,同比增長0.4%,達到621,271輛。盡管中國市場銷量有所下滑,但歐洲需求的增長有效抵消了這一影響。寶馬品牌銷量為550,693輛,同比下降2.6%,而MINI品牌銷量69,163輛,同比增長33.1%。值得注意的是,寶馬集團的混合動力和純電動車型交付量增長了10%。
寶馬和MINI品牌在歐洲的銷量增長了10.1%,在美國增長了1.4%,然而在中國的銷量同比下降了13.7%。這一趨勢與德國其他汽車制造商相似,中國市場的份額正逐漸被國內廠商如比亞迪等侵蝕。梅賽德斯-奔馳集團第二季度在華銷量下滑19%,大眾汽車集團在華的電動汽車交付量下降了近三分之一。寶馬首席執行官奧利弗·齊普塞預計,今年下半年寶馬在中國的銷量將“企穩”。
▍OpenAI完成65億美元收購蘋果前設計師Jony Ive初創公司io
第一電動7月10日消息,OpenAI宣布已完成對前蘋果首席設計師喬納森·伊夫(Jony Ive)創立的初創公司io Products, Inc.的收購。此次收購是OpenAI歷史上最大規模的一次,交易金額接近65億美元。收購完成后,io的聯合創始人Scott Cannon、Evans Hankey和Tang Tan,以及約50名io的工程師、設計師和研究人員已加入OpenAI。
此次收購完成后,Jony Ive及其設計工作室LoveFrom將繼續保持獨立。OpenAI和Ive正在開發的產品被描述為“不顯眼、便攜,且能完全感知周圍環境和用戶行為”,預計將帶來全新的用戶體驗。這些產品的具體形態尚未公布,但已引起市場的廣泛關注。